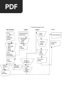
Contoh flowchart dalam membuat sebuah program baik itu web ataukah mobile diperlukan sebuah flowchart atau diagram alir untuk menjelaskan proses pada progam tersebut. Dalam proses order penjualan bagian order penjualan berperan dalam menerima order dari pembeli mengisi faktur penjualan tunai sebanyak 3 lembar yang akan didistribusikan masing masing satu kepada pembeli sebagai bukti pembayaran ke bagian kassa dikirmkan ke bagian gudang dan untuk bagian order penjualan sendiri sebagai arsip dokumentasi yang akan disimpan menurut nomor urut faktur.
                        Pengertian Flowmap Dan Flowchart Beserta Simbol
Contoh flowchart penjualan dan penjelasan. Contoh flowchart penjualan dan penjelasan simbol flowchart. Anda bisa mendownload atau mencetak gambar atau foto contoh flowchart dan penjelasannya di bawah ini. Selain itu gambar ini juga memiliki berbagai ukuran. Untuk para programmer pasti sudah mengenal apa itu flowchart dan kegunaannya nah bagi yang belum mengetahui apa itu flowchart simbol flowchart jenis kegunaan hingga contoh contoh flowchart kita akan mengetahui bersama. Dalam proses order penjualan bagian order penjualan berperan dalam menerima order dari pembeli mengisi faktur penjualan tunai sebanyak 3 lembar yang akan didistribusikan masing masing satu kepada pembeli sebagai bukti pembayaran ke bagian kassa dikirmkan ke bagian gudang dan untuk bagian order penjualan sendiri sebagai arsip dokumentasi yang akan disimpan menurut nomor urut faktur. Jika anda mencari contoh flowchart dan penjelasannya maka anda berada di tempat yang tepatblog contohenem memiliki banyak koleksi gambar seperti contoh flowchart dan penjelasannya gambar ini tersedia dalam format jpg png gif.
Contoh flowchart sederhana beserta penjelasannya lengkap terbaru dalam perjumpaan kita dipagi ini saya telah membuat sebuah artikel tentang beberapa contoh flowchart untuk anda yang mungkin memiliki tugas membuat sebuah flowchart yang diberikan oleh guru maupun dosen disekolahdikampus tempat anda belajar berikut ini anda bisa membaca contoh flowchart sederhana beserta penjelasannya. Sedangkan flowchart dalam program adalah suatu bagan dengan simbol simbol tertentu yang menggambarkan urutan proses secara detail dan menjelaskan hubungan antara suatu proses atau instruksi dengan proses lainnya dalam suatu program widia 19834. Program dan sistem jenis di dalam neraca keuangan misalnya saja terdapat input penjualan. Pengertian jenis fungsi dan contohnya. Simbol flowchart pengertian flowchart adalah urutan proses kegiatan yang digambarkan dalam bentuk simbol. Flowchart bagan alir juga didefinisikan sebagai diagram yang menyatakan aliran proses dengan menggunakan anotasi anotasi semisal persegi panah oval wajik dll.
Simbol simbol flowchart dan juga kegunaannya penjelasannya disertai juga dengan pengertian fungsi dan juga contoh flowchart atau diagram alir yang sederhana. Flowchart diagram alir adalah penyajian tentang proses dan logika dari kegiatan penanganan informasi secara sistematis.















