Berikut adalah ketentuan contoh kasusnya. Pilih mesuk ke menu utama dan input data obat masuk.
                        Implementasi Dalam Studi Kasus
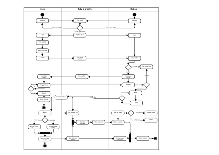
Contoh kasus activity diagram. Pengertian activity diagram. Respon sistem akan meverifikasi username dan password kondisi benar akan tampil menu utama jika salah maka akan masuk ke login. Activity diagram obat masuk. Berikut ini adalah contoh diagram activity dan penjelasannya. Tujuan simbol contoh pada artikel kali ini saya akan membahas tentang activity diagram. Di bawah ini merupakan contoh use case yang digunakan dalam pengembangan aplikasi pada sebuah contoh kasus seperti apotik.
Nah pada tulisan kali ini kita akan mencari tahu lebih dalam mengenai apa itu activity diagram secara lengkap meliputi pengertian fungsi element cara membuat hingga contoh activity diagram itu sendiri. Dimana contoh pemodelan use case digram kami buat menggunakan sybase powerdesigner 16. Sebab activity diagram ini merupakan jenis diagram yang dimiliki oleh uml seperti yang pernah saya singgung pada tulisan sebelumnya dibagian jenis jenis diagram uml. Pada tutorial ini kita akan membahas tentang activity diagram. Apa anda sudah tahu mengenai pengertian menurut para ahli simbolkomponen dan contoh kasus sederhananya. Inilah contoh dari activity diagram.
Posted on april 19 2010 by nurasiah jamil. Pada kesempatan kali ini kita bakal mengupas tuntas tentang use case diagram lengkap dengan studi kasus dan contoh pemodelan use case nya. Oke langsung saja kita mulai pembahasan use case diagram. Bendi car adalah sebuah perusahaan yang bergerak dibidang penyewaan mobil. Implementasi dalam studi kasus. Bendi car contoh activity diagram pada pt.
Pada usecase tersebut dapat dilihat hak akses yang dapat dilakukan oleh seorang admin kasir dan pembeli. Home all post psbo semester 5 activity diagram pada pt. Sequence diagram yaitu salah satu jenis diagram pada uml yang menjelaskan interaksi objek yang berdasarkan urutan waktu sequence diagram juga dapat menggambarkan urutan atau tahapan yang harus dilakukan untuk dapat menghasilkan sesuatu seperti pada use case diagram. Bendi car contoh a a print email. Contoh use case dan activity diagram sebuah apotik albahri 0525. Activity diagram ialah sesuatu yang menjelaskan tentang alir kegiatan dalam program yang sedang dirancang bagaimana proses alir berawal.
Sequence diagram yaitu salah satu jenis diagram pada uml yang menjelaskan interaksi objek yang berdasarkan urutan waktu. Selamat datang di materi dose. Balik lagi ke tutorial tentang uml pada kesempatan kali ini kami akan memberikan kalian contoh lain dari diagram diagram yang berada pada uml. Contoh kasus penyewaan mobil pada pt. Logika untuk table pendaftaran yaitu siswa harus mendaftar terlebih dahulu kepada petugas kemudian petugas registrasi dan membuatkan kartu untuk siswa tersebut. Pada tutorial belajar uml use case diagram kita sudah membahas tentang use case diagram.
Activity diagram merupakan state diagram khusus. Inilah contoh dari activity diagram.















