Imbuhan serapa seringkali diambil dari beberapa bahasa asing seperti bahasa perancis bahasa inggris bahasa jerman bahasa belanda dan bahasa arab. 330 kata serapan dalam bahasa inggris kedalam bahasa indonesia sekolahbahasainggris bahasa indonesia merupakan bahasa yang banyak menyerap kata dari bahasa lain.
                        Tuliskan 5 Buah Kata Serapan Brainly Co Id
Contoh kata serapan dari bahasa asing. Baca juga artikel yang mungkin berhubungan. Kata serapan pengertian daftar bahasa arab penulisan contoh dosenpendidikancom secara etimologi kata dalam bahasa melayu dan indonesia diambil dari bahasa sansekerta kathā. Iklan baris pengertian jenis karakteristik tips singkatan contohnya. Kata serapan dengan proses adopsi tidak mengubah lafal dan ejaan dari bahasa asing ke bahasa indonesia. Bahasa asing yang diambil adalah kata yang mempunyai makna sama. Kata serapan merupakan kata yang berasal dari kata asing yang diserap menjadi kata indonesia dengan atau tanpa mengubah gaya penulisan dan cara bacanya yang kemudian ejaan ucapan dan tulisannya disesuaikan dengan penuturan masyarakat indonesia untuk memperkaya kosa kata.
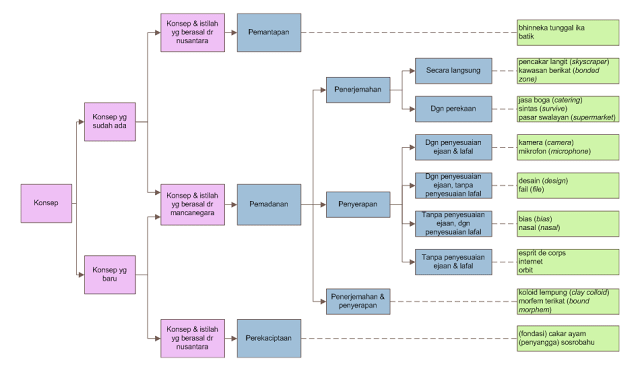
Dalam perkembangannya bahasa indonesia menyerap unsur dari berbagai bahasa lain baik dari bahasa daerah lokal maupun dari bahasa asing seperti sanskerta arab portugis dan belanda. Kata serapan adalah kata yang berasal dari luar bahasa indonesia asing daerah yang di integrasikan ke dalam bahasa indonesia dan secara konvensional dapat diterima oleh masyarakat. Imbuhan serapan merupakan imbuhan yang diperoleh dari bahasa asing yang berguna sebagai kata benda atau kata sifat akan tetapi makna umumnya adalah untuk menandai kata sifat. Berdasarkan taraf integrasinya unsur serapan dalam bahasa indonesia dapat dibagi atas 3 golongan besar yaitu. Merupakan kata yang berasal dari bahasa asing yang telah diintegrasikan ke bentuk bahasa yang telah diterima pemakaiannya secara umum. Berikut ini adalah istilah istilah dalam bahasa indonesia yang berasaldiserap dari bahasa inggrisuntuk akhiran akhiran yang umum seperti logi grafi isme bisa dilihat di dalam kategorisufiksbanyak kata kata dalam bahasa inggris juga diserap dari bahasa bahasa lain terutama latin dan yunani dan bahasa indonesia kadang kadang menyerap langsung dari bahasa bahasa tersebut tanpa.
Contoh kata serapan dengan proses adopsi antara lain supermarket dari kata supermarket formal juga dari kata formal editor dari kata yang sama yaitu editor. Contoh kata serapan kata serapan adalah kata yang diserap dari bahasa lainterdapat beberapa kata serapan dari bahasa asing dan bahasa daerah yang digunakan di indonesia misalnya kata serapan dari bahasa inggris arab belanda portugis china jepang hindi persia dan sebagainya. Salah satunya yakni bahasa inggris. Ada begitu banyak kata. Pengertian kata serapan sejarah ciri macam sifat dan contoh. Dalam bahasa sansekerta katha sebenarnya artinya adalah konversasi bahasa cerita atau dongeng.
Karena mengingat hingga kini bahasa indonesia masih tergolong bahasa yang baru dan berkembang. Sebuah kata serapan memiliki peranan sebagai tambahan ragam bahasa bagi bahasa indonesia.















